vue lifecycle
2022. 6. 15. 13:54ㆍ프로그램개발/Vue
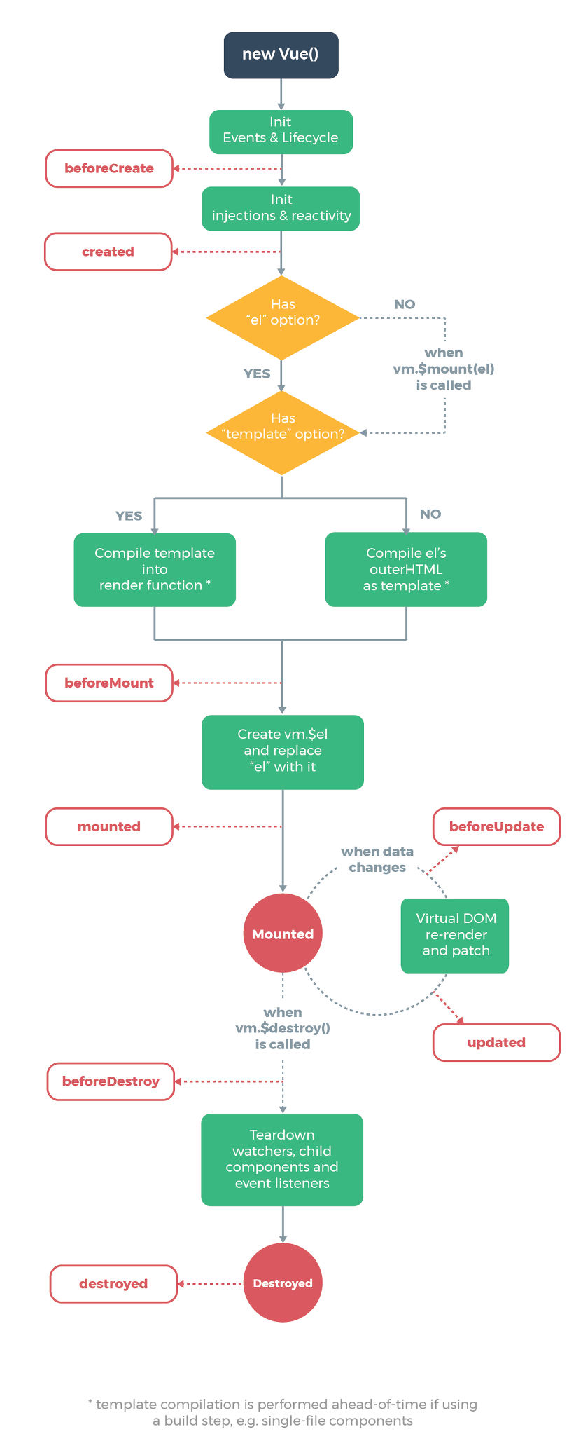
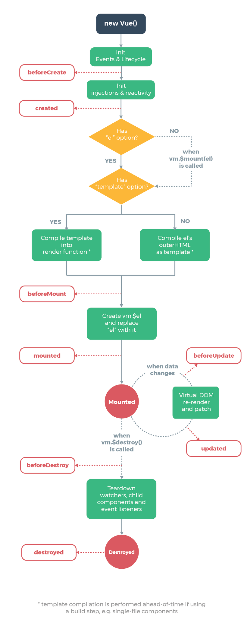
lifecycle


반응형
'프로그램개발 > Vue' 카테고리의 다른 글
| yarn을 이용한 오프라인 빌드 설정 (0) | 2023.08.03 |
|---|---|
| el-table-v2 / cellRenderer 예제 (0) | 2023.03.15 |
| vue 초기 셋팅 (0) | 2022.06.15 |
| vue에 폰트 포함하기. (0) | 2022.03.03 |